关于选拔学生参加2026年暑期新加坡—香港学术访问项目的通知
发布日期:2026-03-30 供稿人:连慧莹 浏览次数:10
为进一步落实国际化人才培养的要求,培养具有国际化视野和国际竞争力的高素质人才,泰隆金融学院将选拔学生参加2026年暑期新加坡—香港学术访问项目。
学校简介

新加坡南洋理工大学,简称NTU,在金融与商业研究领域国际声誉卓著,依托其强大的工程与数据科学基础,在金融科技、量化分析与全球金融体系研究方面处于亚洲领先地位。
是培养具备国际视野与技术理解力的高端金融人才的重要学术重镇。
新加坡南洋理工大学位列QS2026世界大学排名第12位。

香港大学,简称 “港大”(HKU),作为扎根于国际金融中心的世界一流大学,港大在金融、经济与商业研究方面国际认可度极高。其金融教育紧密结合全球市场实践,是培养具备国际金融视野与严谨学术能力人才的重要学府。
香港大学位列QS2026世界大学排名第11位。
项目介绍:
1. 项目由新加坡南洋理工大学和香港大学主办学院提供优质的课程内容与明星师资,保证课程质量,让学员全方位沉浸世界级名校学术氛围,加深专业知识掌握、提升学习体验。
2. 通过走访国外名校、与在校学长交流,提前感受新加坡和香港的留学信息、体验名校氛围、了解优质的教育环境。
3. 带领学员前往新加坡金融管理局、香港金融管理局等,通过机构与企业的走访,开拓行业的认知与眼界,促进未来学业、就业相关规划的思考。
项目时间:
2026年7月18日-8月14日(暂定)
课程模块(英文):
金融与市场:课程以现代金融体系与全球资本市场为研究对象,引导学生从制度设计、市场机制与国际经济环境等层面系统理解金融运行逻辑。重点培养学生对金融风险、资产定价与市场波动的分析能力,增强其对全球金融体系与区域金融中心(如新加坡)的认知,为其后续金融学习与国际化发展奠定基础。
金融科技与数据决策:课程以金融科技发展为背景,探讨数据、算法与技术创新如何重塑传统金融模式。通过案例与框架分析,引导学生理解数字支付、风险管理与监管科技等关键议题,培养其跨学科视角与面向未来金融环境的分析能力。
新加坡与亚洲经济:课程以新加坡及亚洲主要经济体为研究案例,结合区域发展、贸易结构与金融体系演变,引导学生理解亚洲经济增长的内在逻辑。重点培养学生对区域经济协同、国际金融中心角色及制度优势的整体认知,提升其国际比较与区域研究能力。
财政与税收体系:课程采用讲授+研讨+案例分析,注重思辨能力与学术表达训练。课程以财政制度与税收体系为核心研究对象,系统介绍政府收入与支出结构及其对经济与社会的影响。
参访模块:
世界名校参访
▪ 新加坡国立大学
▪ 香港大学
▪ 香港中文大学
▪ 香港科技大学
政府与行业机构参访
▪ 新加坡重建局(URA):学习国际领先的城市规划经验
▪ 新加坡新生水:理解环境可持续发展实践
▪ 新加坡金融管理局&香港金融管理局:走近国际金融治理核心
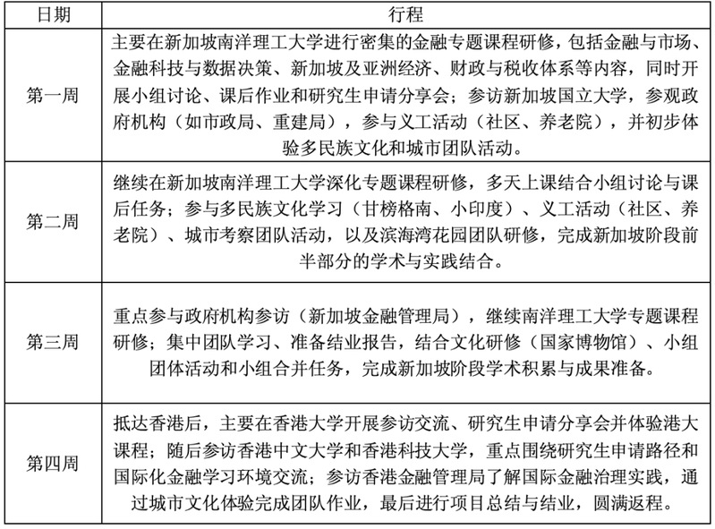
项目行程:

项目收获:
1)新加坡南洋理工大学主办学院结业证书
2)香港大学主办学院结业证书
项目费用:34800元
项目费包含:课程费、住宿费、当地交通费、课程资料费、保险、服务费及景点门票。
项目费不含:国际往返机票、港澳通行证及签注办理费用、护照办理费、餐费及项目行程之外的其他个人消费。
参考费用(具体以实际为准)
机票:3000-4500rmb
餐费:3000rmb
有报名意向同学可扫码加入群聊。
另:奖学金及课程学分替代相关事宜亦可入群咨询。

如二维码失效,可联系泰隆金融学院王老师。
电话:0571-28872658
地址:科创906办公室







